2003 Ford Taurus Radio Wiring Diagram / Wiring Diagram Ford Ka Radio Wiring Diagram Solid Global B Solid Global B Navicharters It / Home » ford manuals » 2003 ford taurus » manual viewer.
Dapatkan link
Facebook
X
Pinterest
Email
Aplikasi Lainnya
2003 Ford Taurus Radio Wiring Diagram / Wiring Diagram Ford Ka Radio Wiring Diagram Solid Global B Solid Global B Navicharters It / Home » ford manuals » 2003 ford taurus » manual viewer.. Download and view your free pdf file of the 2003 ford taurus owner manual on our comprehensive online database of automotive owners manuals. Ford taurus radio,headlight switch, instrument cluster removal. :huh ive got a 1998 ford taurus 3.0 v6. 1997 ford taurus wiring diagram. 2003 ford taurus car radio wiring diagram read more ».
• the electrical wiring for the air bags, crash sensor(s), safety belt pretensioners, front. Refer to wiring diagrams cell for schematic and connector information. Connector is placed on the rear side of genuine stereo head unit. 1995 ford taurus car stereo wiring diagram car radio battery constant 12v+ wire: 2003 ford f350 radio wire diagram.
Radio Wiring Hi 2 Car Pros I Am Installing A Stereo Amplifier To from www.2carpros.com Ran across this wiring diagram awhile back and just found it again. Ford mustang 2000 radio wiring diagram.png. Download and view your free pdf file of the 2003 ford taurus owner manual on our comprehensive online database of automotive owners manuals. 2003 ford f350 radio wire diagram. 1999 ford taurus alternator wiring 07 2002 power window headlight schematic 2004 ac diagram i need a for 1996 cooling fan circuit club ru what is the radio my 02 2000 full no. Think i might have solved this based on the wiring diagrams below. :huh ive got a 1998 ford taurus 3.0 v6. Connector is placed on the rear side of genuine stereo head unit.
:huh ive got a 1998 ford taurus 3.0 v6.
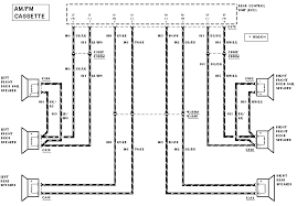
Ford taurus radio wiring diagram 2012 ford taurus wiring diagram 2003 ford taurus wiring diagram 1993 ford taurus wiring diagram 2007 ford. Forward to / ford oem radio stereo head units pinouts or follow to 6 old hardware pinouts. Ford probe ford ranger ford super duty ford taurus ford windstar. Ran across this wiring diagram awhile back and just found it again. Ford taurus charging system wiring diagram.jpg. Installing lasfit led's in to a 2003 ford taurus. Im trying to hook up a new stereo without a wiring harness. I am in the process of getting my steering wheel controls back. Here you will find fuse box diagrams of ford taurus 2000, 2001, 2002, 2003, 2004, 2005, 2006 and cigar lighter (power outlet) fuse in the ford taurus is the fuse #13 in the instrument panel fuse box (2000). Also did not know where to post this. 2003 ford taurus car radio wiring diagram read more ». :huh ive got a 1998 ford taurus 3.0 v6. Ford mustang 2000 radio wiring diagram.png.
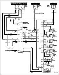
Refer to wiring diagrams cell for schematic and connector information. Ford probe ford ranger ford super duty ford taurus ford windstar. I was looking at the fuse diagrams in the ford taurus owners manuals for the 1997 model and the 2003 model , they are both rectangular in shape but inside they are totally different ( so. It should be the same as the older sony systems 2010 and up. Page 2 2003 taurus/sable workshop manual page 2 of 47 item part number description — panel airflow — floor console door, full vacuum position (floor console.
Ford Taurus 2002 Metra Radio Kit Install Remote Wire Fix Youtube from i.ytimg.com Download free ford taurus 2003 ford taurus owners manual from manuals.co or send it immediately straight to your email! Refer to the diagram inside the remote entry transmitter for the correct orientation of the battery. 2003 ford taurus workshop service repair manual. Home » ford manuals » 2003 ford taurus » manual viewer. Also did not know where to post this. Ford taurus 2003, single/double din matte black stereo dash kit by metra®. Find the ford radio wiring diagram you need to install your car stereo and save time. Ford doesn't use the same color wiring in all applications but there are some common wire colors between model years as far as radios go.
• the electrical wiring for the air bags, crash sensor(s), safety belt pretensioners, front.
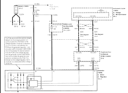
Refer to the diagram inside the remote entry transmitter for the correct orientation of the battery. Ford taurus charging system wiring diagram.jpg. I need a 2011 ford escape radio and amp wiring diagram with premium audiophile sound with sync and voice activated navigation. Then choose the wiring diagram that best fits the repair issue or problem. Select the model diagram you need and view online. Electric radiator fan wiring diagram. Ford fiesta 2003 electric schematic.pdf. Ford focus 2002 wiring diagram pdf. I need to know what wire is what in the 2 connectors on the back of the radio. Also did not know where to post this. Find the ford radio wiring diagram you need to install your car stereo and save time. So i put a new radio in my taurus and everything works fantastic. Home » ford manuals » 2003 ford taurus » manual viewer.
Refer to wiring diagrams cell for schematic and connector information. Im trying to hook up a new stereo without a wiring harness. I was looking at the fuse diagrams in the ford taurus owners manuals for the 1997 model and the 2003 model , they are both rectangular in shape but inside they are totally different ( so. Download free ford taurus 2003 ford taurus owners manual from manuals.co or send it immediately straight to your email! 2003 ford f350 radio wire diagram.
D851fc8 Ford Taurus Factory Stereo Wiring Diagram Wiring Resources from www.ford-taurus.org Ford taurus charging system wiring diagram.jpg. Free ford wiring diagrams for 2003. Ford doesn't use the same color wiring in all applications but there are some common wire colors between model years as far as radios go. Download free ford taurus 2003 ford taurus owners manual from manuals.co or send it immediately straight to your email! The big problem i am having is that the av constant power does not stay on. Sunday, november 27, 2005 07:45pm. 1998 ford f150 trailer wiring diagram. Ford taurus sho 1992 cooling fan circuit system wiring.
I need a 2011 ford escape radio and amp wiring diagram with premium audiophile sound with sync and voice activated navigation.
I need to know what all of. 2003 ford taurus car radio wiring diagram read more ». It the 2014 sho taurus it has the sony system with navigation. Then choose the wiring diagram that best fits the repair issue or problem. 1995 ford taurus car stereo wiring diagram car radio battery constant 12v+ wire: Ford probe ford ranger ford super duty ford taurus ford windstar. Ford doesn't use the same color wiring in all applications but there are some common wire colors between model years as far as radios go. Ford taurus 2003 pdf will be shown after captcha resolving. Ford taurus 2003, single/double din matte black stereo dash kit by metra®. 1997 ford taurus wiring diagram. So i put a new radio in my taurus and everything works fantastic. Also did not know where to post this. Used to install a universal single or double din stereo which is approximately 2 or 4 high.
Mazda Battery Location : How Often Should I Replace My Car Battery Howstuffworks : Useful answers to many faqs and problems. . Battery posts, terminals and related accessories contain lead and lead compounds, chemicals known to the state of. How to change a dead battery in the advanced (also known as the smart or intelligent) key fob remote control for the keyless entry system of a third generation 2014, 2015, 2016, 2017 and 2018 mazda. Find out how to enter and start your mazda even with a deceased key fob! Battery posts, terminals and related accessories contain lead and lead compounds, chemicals known to the state of california. Useful answers to many faqs and problems. The battery used in the mazda remote shown in photos below utilizes the cr1620 lithium battery. Find out how to enter and start your mazda even with a deceased key fob! Battery posts, terminals and related accessories contain lead and lead compounds, chemicals known to the state of. Battery posts, ...
Mitsubishi Outlander V6 Engine Diagram : VB_1989 2011 Mitsubishi Outlander Sport Engine Diagram ... - Currently, only one engine has been developed, a 3.0 l (2,998 cc) v6 first introduced in the north american version of the second generation mitsubishi outlander which debuted in october 2006. . And the cabin is well isolated from both road and engine noise. Circuit diagrams, eng., pdf, 25,7 mb. Currently, only one engine has been developed, a 3.0 l (2,998 cc) v6 first introduced in the north american version of the second generation mitsubishi outlander which debuted in october 2006. Mitsubishi outlander xl mmna (north america) service manual, technical information manual & body repair manual, my 2007. How to read configuration diagrams. Currently, only one engine has been developed, a 3.0 l (2,998 cc) v6 first introduced in the north american version of the second generation mitsubishi outlander which debuted in october 2006. Fuse box diagram (location and assi...
2004 Dodge Ram Fuse Box : Diagram 1996 Dodge Ram Fuse Panel Box Diagram Full Version Hd Quality Box Diagram Diagramwiki Iforyouitalia It / Yes, i did read the owners manual. . Access online used parts and accessories for 2004 dodge ram 1500 pickup vehicles. Has anyone ever experienced fuse 23 blowing and not allowing your truck to turn over? 2004 dodge ram 1500 5.7 hemi, engine had the typical tick which gave way to #1 cylinder misfire and zero compression number one. We offer a full selection of genuine dodge ram 1500 fuse boxes, engineered specifically to restore factory fits the following dodge ram 1500 years: I never realized every fuse holder in the box is used. 2004 dodge ram 1500 5.7 hemi, engine had the typical tick which gave way to #1 cylinder misfire and zero compression number one. I never realized every fuse holder in the box is used. 2004 dodge grandcaravan why is the front fan not coming on when i turn on the heat or ac check fuse & relay alraedy… ...
Komentar
Posting Komentar